设为首页 | 加入收藏
当前位置: 首页 -> 办事流程 -> 正文

办事流程

    办事流程

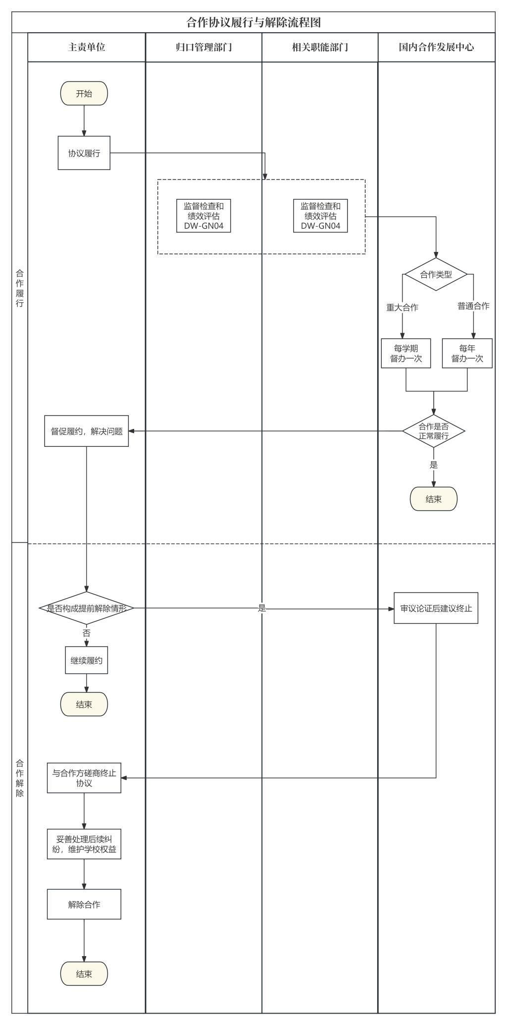
    黑龙江大学合作协议履行和解除流程图

    信息来源:国内合作发展中心 发布日期:2025-11-20


    版权所有:黑龙江大学 国内合作发展中心
    联系电话:0451-86609123
    通信地址:中国·黑龙江省哈尔滨市南岗区学府路74号 邮编:150080